文:贾应生 钱鑫
自2009 年中央决定在全国开展工程建设领域突出问题专项治理工作以来,一批工程建设领域的违纪违法案件相继受到查处。目前, 多数国企的制度相对完善,管理也十分严格,然而通过国有企业的职务犯罪案件分析发现,在所谓的“完善”和“严格”背后,无资质施工、挂靠经营、围标、串标、泄露标底等违规承建、违法操作的现象仍然大量存在。这些违规行为, 既危害到工程的施工质量,也严重扰乱了市场秩序,影响了国家出资企业的规范经营和市场诚信。
本文从职业风险防控的角度, 对工程建设领域国企职业风险防控存在的不足进行分析,并探讨如何通过制度完善来降低职业风险发生。
一、国企工程建设领域职业风险防控存在的不足
1. 制约和监督机制不完善, 易造成权力过于集中或不明确,存在监督缺位的情况
首先,有些公司未设置内控部门,或将内控管理职能与其他职能合并组成一个部门,对内控工作的独立性、客观性带来一定影响;其次,内控部门的监督和制衡面较窄,目前主要集中于流程审计,在招投标、工程审计等方面参与度不足,在工程建设领域监督缺位;再次,缺乏授权、权力过于集中易导致很多权力集中于高层尤其是“一把手”,产生监督缺失的风险。
2. 过程管理和执行不到位, 易造成权力运行不规范
以招标采购为例,截至2012年3 月底,全国共查处工程建设领域违纪违法案件21766 件,其中涉及招标投标环节的3305 件, 占15.2%。案件查处情况表明, 工程建设领域招标投标环节腐败案件仍易发、多发。具体表现在:有的领导干部滥用决策权、审批权,违规插手干预工程建设项目招投标活动;有的业主单位或中介机构把应招标的项目化整为零规避招标, 将应公开招标的项目改为邀请招标,在招标文件中设置不合理条款限制或排斥潜在投标人,帮助特定投标人中标;有的招标人向特定投标人泄露标底、技术指标参数等保密事项,擅自改变招标条件或定标办法;有的评标专家在评标中为特定投标人打高分或压低其他投标人的评分;有的投标人之间采取“投标联盟”、“有偿陪标”、“轮流坐庄” 等方式串通投标,有的挂靠多家企业、借用他人资质围标串标。
3. 职业风险防控体系未能有效形成,易造成防控效果不理想
首先,很多人员尤其是专业技术人员缺乏职业风险防控意识和理念,培训宣导不足;其次,未建立职业风险防控的奖惩机制,职业风险防控暂未纳入绩效考核指标,导致职业风险防控的驱动力不足;最后,针对职业风险事件的处理力度和及时性不强,易使小问题变成大问题。
二、国企工程建设领域职业风险防控建议
1. 优化权力结构:完善权力 制约和监督机制,明确岗位职权
首先,建立和完善各种委员会和小组的运行机制,既要保证制衡和监督,又要考虑其科学性、合理性和效率问题;其次,实现内控部门独立、不相容岗位相分离,成本和采购职能分设部门或部门内部职责分离;最后,加强内控部门在工程建设领域,尤其是工程审计、招投标监督、竣工结算审计方面的职能,完善人员配置,补充工程建设领域尤其是成本管理、工程管理相关人才。
2. 规范权力运行:完善流程的规范性和科学性
(1)收集职业风险事件,进行风险分类和评估。利用风险评估矩阵进行风险评估。针对设计、采购、工程、成本、财务,梳理48 个风险点,其中高风险点8 个,中风险点22 个,低风险点18 个; 另外,梳理档案管理、拓展管理、定位策划管理风险点14 个,其中高风险点2 个, 中风险点7 个, 低风险点5 个。


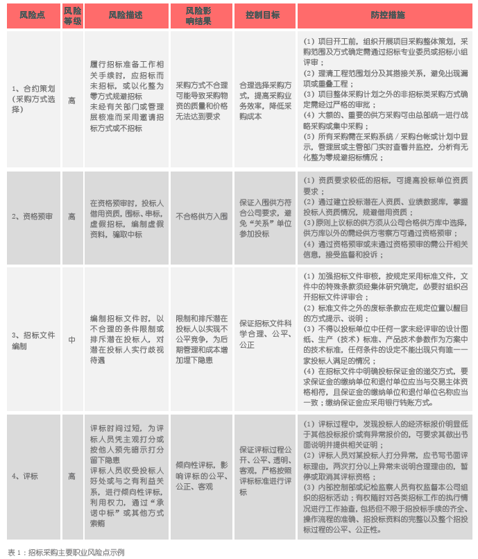
(2)建立科学、合理、可操作的职业风险防控矩阵。表1 为招标采购主要职业风险点示例。

(3)推行信息化管理。信息化管理对于防控职业风险具有积极意义:首先,实现网上实时监控,可以减少权力运行过程中的人为因素干扰,有效解决权力滥用,如通过合同、付款审批、成本核算、集中的销售管理规避职业风险,再如可以通过网络审批,保证及时审核审批,减少以时间紧急为借口的先实施后审核审批情况;其次,通过资金管理信息化建设及时了解资金存量及资金支付情况,用“第三只眼睛”监督企业资金支付;再次, 可逐步考虑建立国企材料设备价格信息库,实现信息共享并约束各企业采购价格谈判,对企业材料设备采购起到约束作用。
3. 加强组织领导:明确领导责任,加强教育培训,强化监督考核
(1)明确领导责任,通过轮岗、激励等机制驱动。首先,公司管理层需要高度重视职业风险防控,在企业内部宣导并做出表率;其次,针对内控审计或其他方式发现的问题,领导要关注并监督按照制度严肃处理;最后,逐步考虑实施管理层轮岗机制、激励机制建设, 约束和驱动领导行为。
(2)加强培训教育,普及职业风险防控知识。积极开展职业风险防控的培训教育工作,加强思想道德、法律和职业风险教育,尤其是针对专业技术人员要进行普及职业风险防控的常识,“这一刻不坚强,毁掉的是余生”、“算总账”的意识要深入人心,与关键岗位人员要签订职业风险防控责任书。
(3)建立奖惩机制,严肃追究责任。建立奖惩机制,加强职业风险防控对绩效考核、员工升降职、薪酬调整等方面的影响。通过内控审计等发现问题后,及时反馈并提出整改标准及时限要求,及时汇报并按照公司制度相关规定进行处理;针对发现的苗头性问题,要及时采取相应措施如谈话、调岗等,严肃进行处理,不能“心慈手软” 或“内部消化”。
结语
职业风险防控是一项系统工程,查处职务犯罪治标不治本,唯有建立科学完善的制度,通过管理体系进行风险防控,才能实现“好的制度让坏人不能做坏事”,并避免“坏的制度可能使好人变坏”。